

知识课堂

知识课堂
黑膜沼气池工程找哪家公司省心?
时间:2017年09月19日
养猪厂一般都有一个黑乎乎的半椭圆形“包房”。它不是蔬菜大棚,也不是用来种植东西的,而是猪场废液的“家”,这就是黑膜沼气池。
黑膜沼气池,学名“全封闭厌氧塘”,是养殖场沼气制取装置中的一个重要部分。厚仅1.5毫米的黑膜像一个锅盖,罩住里面的沼气不外泄。黑膜沼气池还能很好地解决混凝土沼气工程因温度变化而产生收缩、胀裂引起的渗水、漏水、漏气问题以及地面式钢板沼气工程的钢板易腐蚀、管道易堵塞、设备易损坏、运行费用高等问题。
汇泽环保工程有限公司有自己的防渗材料生产基地,黑膜原材料均从国外进口,黑色色母粒具有抗紫外线抗老化能力,黑膜标准均能达到城建标准。黑膜沼气池平均投资成本低、空间大、密封好,产气快。事实证明,黑膜沼气池已具有显著优点:设计安全科学、美观、产气密度高,使用寿命长、管理简单、维护费用低等,适合多种发酵原料。
汇泽环保工程有限公司拥有一支专业的施工工人,能够运用专业的焊接设备进行黑膜搭接缝的操作,我公司自成立以来,接过很多黑膜沼气池污水池工程,黑膜养殖池为广大养殖户大大降低了成本,并参与过许多地方的扶贫项目。
“长风破浪会有时,直挂云帆济沧海”,总经理携全体员工热忱欢迎各界朋友光临合作,指导工作。公司竭诚希望与您成为永远的朋友,以“诚信双赢”之手,共创美好未来。愿我们的事业共同进步,愿我们的明天更加辉煌!
[返回]
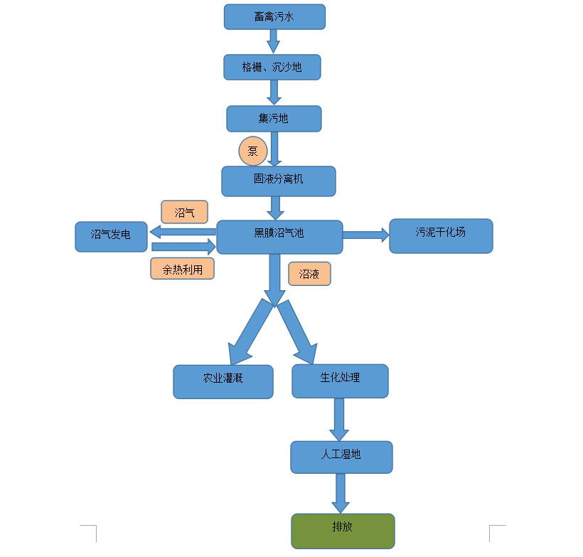
黑膜沼气池,学名“全封闭厌氧塘”,是养殖场沼气制取装置中的一个重要部分。厚仅1.5毫米的黑膜像一个锅盖,罩住里面的沼气不外泄。黑膜沼气池还能很好地解决混凝土沼气工程因温度变化而产生收缩、胀裂引起的渗水、漏水、漏气问题以及地面式钢板沼气工程的钢板易腐蚀、管道易堵塞、设备易损坏、运行费用高等问题。
黑膜沼气池流程
汇泽环保工程有限公司有自己的防渗材料生产基地,黑膜原材料均从国外进口,黑色色母粒具有抗紫外线抗老化能力,黑膜标准均能达到城建标准。黑膜沼气池平均投资成本低、空间大、密封好,产气快。事实证明,黑膜沼气池已具有显著优点:设计安全科学、美观、产气密度高,使用寿命长、管理简单、维护费用低等,适合多种发酵原料。
汇泽环保工程有限公司拥有一支专业的施工工人,能够运用专业的焊接设备进行黑膜搭接缝的操作,我公司自成立以来,接过很多黑膜沼气池污水池工程,黑膜养殖池为广大养殖户大大降低了成本,并参与过许多地方的扶贫项目。
“长风破浪会有时,直挂云帆济沧海”,总经理携全体员工热忱欢迎各界朋友光临合作,指导工作。公司竭诚希望与您成为永远的朋友,以“诚信双赢”之手,共创美好未来。愿我们的事业共同进步,愿我们的明天更加辉煌!